普通陽極氧化工藝的分類及特點
陽極氧化工藝的分類及特點
鋁是鈍化型金屬,與鈦、鉭、鈮等金屬一樣,表面鈍態氧化膜是提供保護的重要因素,因此,陽極氧化是一種非常有效的金屬保護手段。陽極氧化處理。
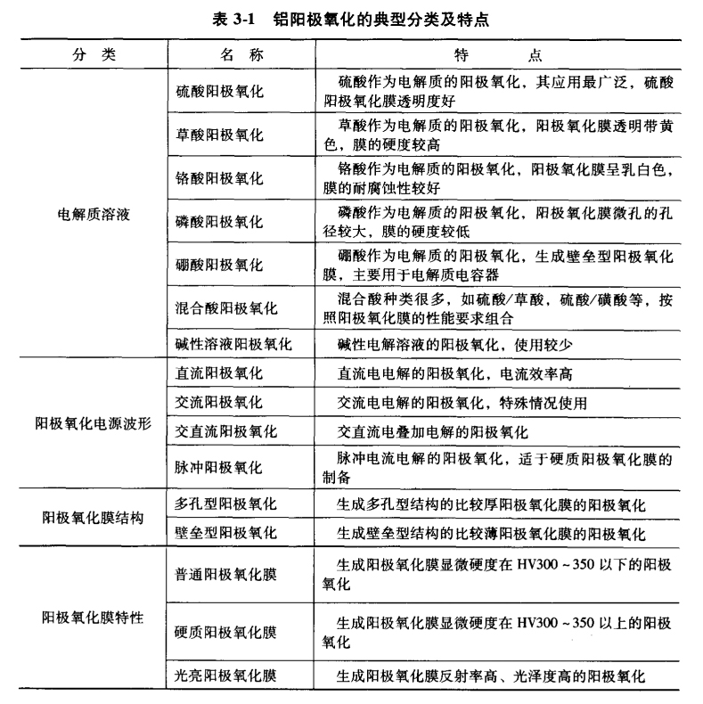
對于鋁及其合金而言,是一種“萬能”的提高防護性和裝飾性,甚至功能性的有效方法。鋁的陽極氧化處理工藝可以從多種角度加以分類,比如按照電解質溶液、陽極氧化電源波形、陽極氧化膜結構、陽極氧化膜的特性等加以分類,如表3-1所示是陽極氧化的各種分類方法和主要特點。
上述分類方法是從不同角度提出的,現在按照在不同電解質溶液中的陽極氧化,簡單介紹它們的工藝特征和生成陽極氧化膜的特點。
(1)硫酸陽極氧化。前面我們就所以了解(導讀:硫酸陽極氧化工藝 http://www.whsygw.com/Article/yangjiyanghuagongyiz_1.html)硫酸陽極氧化是應用最廣泛的工藝,硫酸溶液非常穩定而且成本較低,不產生特殊的污染,廢液處理比較容易。硫酸陽極氧化膜無色透明,處理成本比較低,又適合于各種著色處理方法和封孔方法。硫酸陽極氧化的陽極氧化膜,其孔隙率約為10%,適合于電解著色處理。此外,氧化膜的活性較強,適合于染色處理。
(2)草酸陽極氧化。草酸陽極氧化早期在日本使用比較多,由于其工藝成本比硫酸陽極氧化高出3-5倍,電解液的穩定性也較差等原因,目前其應
用已不如硫酸那么廣泛,而且常常與硫酸聯合使用形成混合酸溶液。草酸陽極氧化的外加電壓較高,因此能耗比較高。草酸陽極氧化膜是透明的淺黃色膜,膜層孔隙度低,硬度比較高,耐磨性和耐腐蝕性都比較好,但是并不適于著色或染色。
(3)鉻酸陽極氧化。鉻酸陽極氧化主要用在耐腐蝕性要求較高的場合,一般采用恒電壓陽極氧化。鉻酸陽極氧化膜的外觀是乳白色或灰色,不透明,膜層柔韌性強,孔隙度低,抗開裂(受熱或彎曲)性能好,使用時可以不進行封孔處理。
(4)磷酸陽極氧化。磷酸陽極氧化早期用于鋁材電鍍的預處理,目前主要用于鋁印刷電路板的表面處理和鋁工件膠結的預處理。磷酸陽極氧化膜的孔徑比較大,與涂料的附著性較好,.但是耐腐蝕性和力學強度比較差。磷酸陽極氧化還用于制備太陽能吸熱器中吸熱板的黑色陽極氧化膜,或者作為有機物涂裝的底層。
(5)硼酸陽極氧化。由于硼酸對氧化膜的腐蝕性較低,因此硼酸陽極氧化形成壁壘型的陽極氧化膜,通常用于電解質電容器。
(6)混合酸陽極氧化。考慮到某些特殊的需要,例如,降低硫酸溶液的腐蝕性,提高陽極氧化膜的硬度和耐磨性等,可以加人某些有機酸(如草酸、酒石酸等)。早期的整體著色,在日本被稱為“一次電解著色”,即采用有機酸混合無機酸作為陽極氧化的溶液,由此在陽極氧化處理的同時得到著色的效果。
(7)堿性溶液陽極氧化。堿性溶液陽極氧化只能作為涂層的底層,由于氧化膜粗糙,孔隙度比較大,耐磨性差,因此應用范圍相當有限。
(8)光亮陽極氧化。光亮陽極氧化通常是指保持或最低限度降低原有表面光亮度的陽極氧化,而不能理解為通過陽極氧化來實現光亮化的目的。鋁合金類型和原表面的光亮度是光亮陽極氧化的基礎,如1xxx系純鋁或6463鋁合金是實現光亮陽極氧化的理想材料。最常用的6063鋁合金陽極氧化之后,特別在其氧化膜的厚度達到10μm以上時,很難維持原有表面的光亮度。
相關標簽:硫酸陽極氧化,陽極氧化,氧化膜
相關資訊
同類文章排行
- 我們擅長做的滾花工藝有哪些方法和形式
- 一起探討鋁件、鋁件加工方法
- 【誠聘】數控車床師傅!
- 耳殼,耳機耳殼,戴式耳機外殼,海晟9年精密的cd紋高光
- 新上線!海晟五金企業PPT展示頁面
- 學習筆記:鋁氧化著色工作經驗
- 陽極氧化預處理工藝更新
- 大朗鋁硬質氧化表面處理核心的技術與鋁氧化加工處理
- 陽極氧化與化學氧化的異同
- 陽極氧化處理在近幾年中沒有實質性的突變
最新資訊文章
- 我們擅長做的滾花工藝有哪些方法和形式
- 數控車床是什么?
- 一起探討鋁件、鋁件加工方法
- 什么是鏡頭圈?
- 旋鈕應用在不同領域中
- 什么是車床加工?
- 【誠聘】數控車床師傅!
- 裝飾件,裝飾片,精美的裝飾件怎能讓人不心動
- 電腦鑼與CNC的區別?
- 電腦鑼是cnc嗎?
您的瀏覽歷史
